沙利文高管受邀出席2025中国工博会生物制造创新论坛
(来源:弗若斯特沙利文)

2025中国工博会生物制造创新论坛
第25届中国国际工业博览会(简称“工博会”)于2025年9月23日-27日在国家会展中心(上海)隆重举行。工博会聚焦新工业新经济,强化高端产业引领功能,荟聚顶尖专家菁英,引领产业科技创新风尚,全力构建开放、创新、包容的产业生态,覆盖从制造业基础材料、关键零部件,到先进制造装备、整体解决方案的智能绿色制造全产业链,是国内展览规模最大、参展企业最多、展示领域最广、国际化程度最高的工业展会之一。
生物制造专题展作为本届工博会特色版块,由上海市经信委主办,上海市合成生物产业协会承办,同期于7.2H馆隆重开幕。在此次2025中国工博会生物制造创新论坛上,弗若斯特沙利文(Frost & Sullivan,简称“沙利文”)携手上海市合成生物产业协会,提前预热即将发布的《上海合成生物与生物制造产业发展白皮书(2025)》。本白皮书前期通过“政-产-学-研-金-用”的紧密合作与深入调研,洞察各主体发展现状及需求,旨在为政府机构、投资机构、产业界以及社会各界,提供启示与参考。同时,挖掘并总结上海市的资源禀赋及核心竞争优势,并通过海内外创新平台与团队、园区以及企业的对标分析,积极探索上海市未来可行的发展模式与路径,促进全产业的深度融合与良性发展,进而提出产业发展策略建议。
扫码获取 摘要版报告
沙利文大中华区合伙人兼董事总经理杨晓骋受邀出席2025中国工博会生物制造创新论坛并发表演讲。

沙利文大中华区合伙人兼董事总经理 杨晓骋
杨晓骋认为,合成生物学以工程化理念系统性地设计与重构生物系统,实现从“0到1”的原始创新,显著提升了生物制造的设计自由度和生产效能。其核心优势在于能够针对合成效率低下、能源消耗高等问题,提出根本性解决方案,并拓展了人工淀粉、再生医学材料等新产品领域,从而推动生物制造全面跨入4.0时代。因此,合成生物学不仅是生物制造迈入4.0的核心驱动力(0.000, 0.00, 0.00%),更是连接前沿创新与产品商业化的关键桥梁,代表生物制造正式进入高效、智能、可持续的新阶段。
当前,合成生物学技术正深刻影响国民经济多领域,主要覆盖生物医药、先进材料、消费品、能源、环保、农业六大应用场景。合成生物学之所以被视为具有颠覆性的前沿技术,正源于其从根本逻辑上对传统物质生产方式的革新。合成生物学不仅代表一项技术突破,更是推动全球可持续发展、保障产业链安全、以及重塑国际竞争格局的战略性力量。中国在这一领域的加速发展,将为我们抢占生物经济时代的国际制高点提供重要机遇。

正是在这样一个具备全球性发展战略意义的背景下,以及 “产-学-研”强链促转化的底层逻辑下,中国政府已于“十四五”规划等一系列顶层设计中明确将其列为战略性新兴产业,各部委也相继出台配套支持措施,初步形成了从基础研究、技术研发到产业孵化的政策框架。多个省市积极布局合成生物产业园区和创新中心,显示出从中央到地方的系统性推进决心。
论坛上,杨晓骋从“生物能源和绿色化学,助力“双碳”战略目标实现”、“国际竞合步伐加快,供应链自主可控需求迫切”、“投资环境趋于谨慎,创新选品与抢占先机要求提高”以及“区域集聚效应增加,产业生态和体系更趋完善”维度上对全球及中国合成生物与生物制造市场现状进行了深入浅出的分析。同时,基于对全球领先地区合成生物学产业发展路径的对标分析,凝练出对于中国未来战略布局具有重要借鉴意义的关键启示。
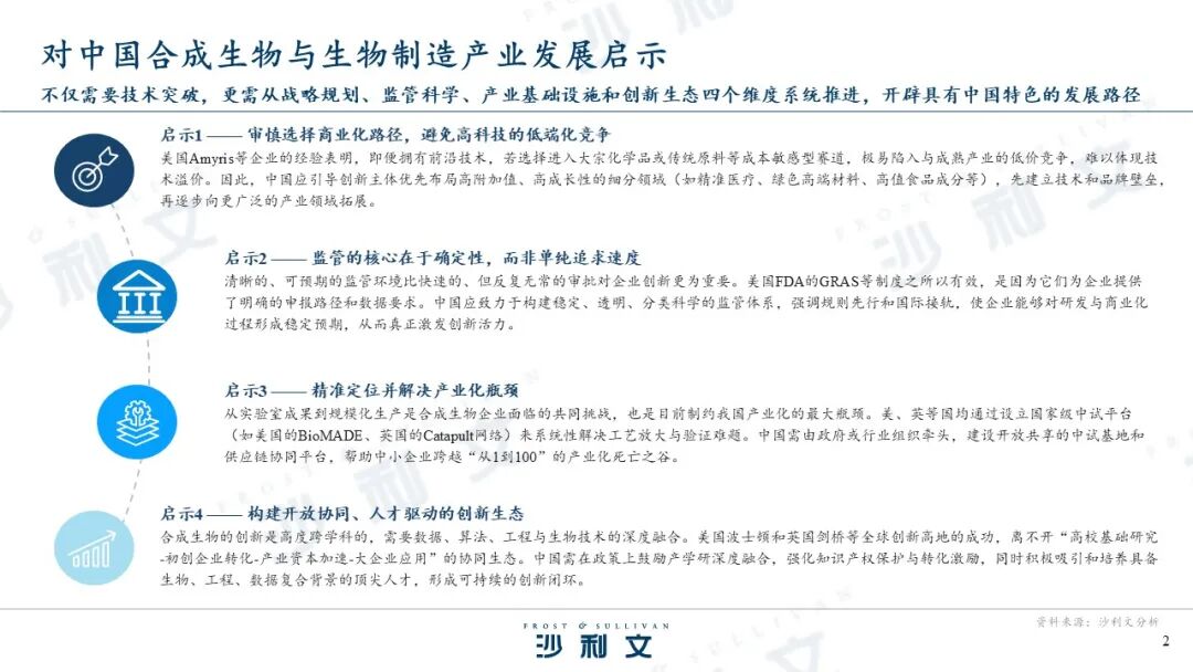
首先,在产业化路径的选择上,必须高度重视商业模式的顶层设计,审慎布局高附加值赛道。应积极引导创新主体优先切入生物医药、绿色材料、高端成分等高价值领域,避免前沿技术陷入低端规模化竞争,从而真正发挥合成生物学的技术溢价和颠覆性潜力。
其次,监管框架的构建应更加注重稳定性和可预期性。清晰的规则远比快速的审批更重要。我们需要建立分类科学、透明高效且与国际接轨的适应性监管体系,为新产品和新技术的产业化提供明确的准入路径和发展预期,从而稳定市场信心、降低合规成本,长效激发创新活力。
此外,则是必须精准识别并破解从实验室到工厂的核心瓶颈。特别是中试放大与工艺验证环节,已成为制约许多优秀成果转化的共同障碍。有必要借鉴国际经验,通过建设开放共享的中试平台、示范线和产业协同网络,为创新企业提供关键基础设施支持,系统性地打通产业化的“最后一公里”。
最后,合成生物学的发展本质上依赖于开放、协同、人才驱动的创新生态。我们需着力构建贯穿“基础研究-技术开发-产业转化-市场应用”的全链条协作机制,强化产学研深度融合与知识产权保护,同时大力吸引和培育具备生物、工程、数据等多学科背景的顶尖人才,形成可持续的创新闭环。
综上所述,中国合成生物学产业的未来发展,绝不能仅停留在技术追赶层面,更需从战略选择、监管科学、产业基础和生态构建等多个维度进行系统谋划和整体推进。唯有如此,才能在全球生物经济竞争中奠定坚实基础,走出具有中国特色的创新发展之路。

上海市作为我国合成生物学研究与产业化发展的重要策源地,集策源引领、区域协同、枢纽辐射与双循环链接四大功能于一体,构建了多维联动的产业发展生态,为其打造全球合成生物与生物制造创新高地奠定了系统性优势。
早在发展初期,上海便布局建设了我国首个“合成生物学重点实验室”和首个由高校牵头的合成生物学创新联盟,并培育出该领域多家领军企业,使其在技术路线选择、行业标准制定和高端人才集聚方面持续发挥核心作用。
在此基础上,作为长三角地区的核心城市,上海市充分发挥区域协同发展的引擎功能。其强大的科技创新能力与长三角区域雄厚的产业基础、制造能力形成深度互补,构建了“研发-中试-制造-应用”全链条协同生态,加速科技成果向现实生产力转化。
不仅如此,上海得天独厚的枢纽地位为其带来显著的辐射能力,凭借高效的交通物流体系和国际化营商环境,为合成生物企业“走出去”和“引进来”提供了重要通道,有效支撑了产业链、供应链的跨区域协同与全球资源整合。
此外,上海正逐步成为国际国内双循环的关键链接点。通过政策联动、科研合作与产业协作的多层次开放,正代表国家积极参与全球生物科技竞争,塑造具有世界影响力的生物制造产业集群。


沙利文融合全球64年的咨询经验,27年竭诚服务蓬勃发展的中国市场,以全球化的视野,助力客户加速企业成长步伐,取得行业内增长、科创、领先的标杆地位。大健康产业是沙利文最核心的专注研究领域之一。近20多年来,沙利文团队为数百家国内外优秀的生物制药、医疗器械、医疗服务及互联网医疗企业提供了融资财务顾问、IPO行业顾问、战略咨询、管理咨询等服务。其中成功上市案例包括:劲方医药(2595.HK)、健康160(2656.HK)、银诺医药(2591.HK)、中慧元通(2627.HK)、东阳光(22.260, 0.79, 3.68%)药(6887.HK)、维立志博(9887.HK)、拨康视云(2592.HK)、云知声(9678.HK)、泰德医药(3880.HK)、佰泽医疗(2609.HK)、药捷安康(2617.HK)、江苏恒瑞医药(60.930, 0.08, 0.13%)(1276.HK)、觅瑞(2629.HK)、映恩生物(9606.HK)、维昇药业(2561.HK)、亚盛医药集团(NASDAQ:AAPG)、脑动极光(6681.HK)、健康之路(2587.HK)、华昊中天(2563.HK)、益诺思(44.960, -3.62, -7.45%)(688710.SH)、晶泰科技(2228.HK)、一脉阳光(2522.HK)、盛禾生物(2898.HK)、荃信生物(2509.HK)、美中嘉和(2453.HK)、药明合联(2268.HK)、东软熙康(9686.HK)、友芝友(2496.HK)、宜明昂科(1541.HK)、科伦博泰(6990.HK)、来凯医药(2105.HK)、绿竹生物(2480.HK)、梅斯健康(2415.HK)、药华药(PHECR)、中进医疗(NASDAQ:ZJYL)、美丽田园(2373.HK)、康沣生物(6922.HK)、博安生物(6955.HK)、思路迪(1244.HK)、美皓医疗(1947.HK)、高视医疗(2407.HK)、乐普心泰(2291.HK)、健世科技(9877.HK)、健康元(11.880, 0.09, 0.76%)(JCARE.SW)、乐普医疗(15.820, -0.07, -0.44%)(LEPU.SW)、叮当健康(9886.HK)、百奥赛图(2315.HK)、智云健康(9955.HK)、美因基因(6667.HK)、Prenetics(PRE.NASDAQ)、云康集团(2325.HK)、瑞科生物(2179.HK)、乐普生物(2157.HK)、百心安(2185.HK)、雍禾医疗(2279.HK)、凯莱英(94.700, -0.09, -0.09%)(6821.HK)、北海康成(1228.HK)、固生堂(2273.HK)、鹰瞳科技(2251.HK)、微创机器人(17.390, 0.34, 1.99%)(2252.HK)、和誉开曼(2256.HK)、先瑞达(6669.HK)、康圣环球(9960.HK)、医脉通(2192.HK)、腾盛博药(2137.HK)、康诺亚(2162.HK)、朝聚眼科(2219.HK)、归创通桥(2190.HK)、和黄医药(0013.HK)、科济药业(2171.HK)、兆科眼科(6622.HK)、大自然药业(UPC.NASDAQ)、赛生药业(6600.HK)、昭衍新药(35.400, -0.02, -0.06%)(6127.HK)、诺辉健康(6606.HK)、天演药业(ADAG.NASDAQ)、贝康医疗(2170.HK)、健倍苗苗(2161.HK)、微创心通(2160.HK)、加科思药业(1167.HK)、和铂医药(2142.HK)、京东健康(6618.HK)、德琪医药(6996.HK)、荣昌生物(79.910, -2.49, -3.02%)(9995.HK)、药明巨诺(2126.HK)、先声药业(2096.HK)、云顶新耀(1952.HK)、嘉和生物(6998.HK)、再鼎医药(9688.HK)、欧康维视(1477.HK)、永泰生物(6978.HK)、海普瑞(11.790, -0.03, -0.25%)药业(9989.HK)、开拓药业(9939.HK)、沛嘉医疗(9996.HK)、康方生物(9926.HK)、诺诚健华(22.120, -0.08, -0.36%)(9969.HK)、天境生物(IMAB.NASDAQ)、康龙化成(29.010, -0.43, -1.46%)(3759.HK)、中国抗体(3681.HK)、东曜药业(1875.HK)、亚盛医药(6855.HK)、复宏汉霖(2696.HK)、翰森制药(3692.HK)、迈博药业(2181.HK)、方达控股(1521.HK)、维亚生物(1873.HK)、基石药业(2616.HK)、君实生物(34.910, -0.50, -1.41%)(1877.HK)、药明康德(91.210, -1.26, -1.36%)(2359.HK)、信达生物(1801.HK)、华领医药(2552.HK)、百济神州(274.300, 0.30, 0.11%)(6160.HK)、歌礼制药(1672.HK)、药明生物(2269.HK)、华润医药(3320.HK)、雅各臣科研制药(2633.HK)、和黄中国医药(10.560, -0.07, -0.66%)(HCM.NASDAQ)、金斯瑞生物科技(1548.HK)、BBI生命科学(1035.HK)、同源康医药(2410.HK)等。以交表项目量统计,沙利文医疗团队在赴港医疗IPO中保持绝对的领先地位,2018至2023年始终为市场份额第一名。
自2019年7月科创板首批公司挂牌以来,沙利文报告也被广泛引用于业内领先的科创板上市公司的招股文件中,包括:汉邦科技(39.730, -0.02, -0.05%)(688755.SH)、中研股份(38.340, 0.33, 0.87%)(688716.SH)、光格科技(27.270, -0.22, -0.80%)(688450.SH)、晶合集成(36.090, 0.88, 2.50%)(688249.SH)、无锡日联(688531.SH)、茂莱光学(385.080, 6.66, 1.76%)(688502.SH)、康为世纪(25.090, 0.39, 1.58%)(688426.SH)、近岸蛋白(40.830, -0.26, -0.63%)(688137.SH)、诺诚健华(688428.SH)、奥浦迈(52.310, -0.35, -0.66%)生物(688293.SH)、微创电生理(688351.SH)、盟科药业(6.160, 0.00, 0.00%)(688373.SH)、益方生物(30.000, 0.50, 1.69%)(688382.SH)、集萃药康(688046.SH)、海创药业(52.310, -0.13, -0.25%)(688302.SH)、荣昌生物(688331.SH)、仁度生物(49.660, -0.74, -1.47%)(688193.SH)、首药控股(37.030, -0.01, -0.03%)(688197.SH)、和元生物(6.810, -0.06, -0.87%)(688238.SH)、亚信安全(18.140, -0.16, -0.87%)(688225.SH)、希荻微(14.770, 0.66, 4.68%)(688173.SH)、迈威生物(39.310, -0.30, -0.76%)(688062.SH)、亚虹医药(11.210, -0.15, -1.32%)(688176.SH)、百济神州(688235.SH)、嘉和美康(25.820, 0.29, 1.14%)(688246.SH)、迪哲医药(58.350, -0.15, -0.26%)(688192.SH)、诺唯赞(19.880, -0.27, -1.34%)(688105.SH)、成大生物(26.130, -0.11, -0.42%)(688739.SH)、格科微(15.120, 0.00, 0.00%)(688728.SH)、华熙生物(44.050, -0.13, -0.29%)(688363.SH)、君实生物(688180.SH)、泽璟制药(101.390, 0.06, 0.06%)(688266.SH)、百奥泰(23.160, -0.17, -0.73%)(688177.SH)、神州细胞(44.260, -0.31, -0.70%)(688520.SH)等,被认为是业内最具实力、最具专业度、最具影响力的行业研究机构之一。我们希望与企业一起,洞悉行业前瞻,抓住发展契机,共同推动中国大健康产业的创新和升级,铸就健康未来。
*以上顺序不分先后,按上市时间倒序排列
联系电话:021-5407-5836
全球增长咨询公司,弗若斯特沙利文(Frost & Sullivan,简称“沙利文”)融合全球64年的咨询经验,27年来竭诚服务蓬勃发展的中国市场,以全球化的视野,帮助超10,000家客户加速企业成长步伐,助力客户在行业内取得增长、科创、领先的标杆地位,实现融资及上市等资本运作目标。
沙利文大中华区的投融资业务实现了对中国国民经济的全行业覆盖,包括对新经济、新基建等所有经济热点的高度关注,涵盖数字基础设施、消费电子、双碳新能源、医疗与生命科学、餐饮与新零售、半导体与集成电路、智能家居、汽车与出行、康养服务、食品与饮料、信息通信技术、金融科技、地产与物业、矿业冶炼、美容时尚、大数据与人工智能、物流与供应链、建筑科技与装饰装潢、特种新材料、文化娱乐、企业级服务、跨境电商贸易、基础设施建设、环保节能科技、教育与培训等。
沙利文团队为企业领袖及其管理团队开展投融资顾问咨询服务以来,已帮助近三千家公司成功在香港及境外上市,是国内投融资战略咨询领域的领军企业。近10年来,沙利文连年蝉联中国企业赴香港及境外上市专业行业顾问市场份额的领导地位;且近年来,沙利文报告也被广泛引用于业内领先的A股、科创板等上市公司的招股文件、一级和二级市场研究报告及其他资本市场公示文件中。
64年以来,沙利文通过其遍布全球的近50个办公室,利用强大的数据库和专家库、运用丰富的专业知识和咨询工具,帮助大量客户(包括全球1,000强公司、国内外顶级金融机构以及其他各类领先企业等)完成了包括但不限于尽职调查、估值分析和第三方评估工作等工作,达成了战略目标;创立一系列市场地位研究工具及方法论,创新性提出“FSBV沙利文品牌价值模型”,已向超1,000家企业提供市场地位研究及品牌价值评估服务,持续助力大量中国品牌实现国内与出海增长战略。
*版权声明:本文为转新浪财经网市场资讯的作者发布,转载目的在于传递更多信息,不代表本网站立场。如有侵权或其他问题,请及时联系我们ciaie@foxmail.com及时删除。
-
下一篇:没有了!